国家重点中等职业学校
全国非遗教育特色院校
国家中等职业教育改革发展示范学校
云南省首批"3+4"中本贯通试点学校
教育部职业教育信息化标杆学校建设单位
云南省首批双优学校
教育部优秀传统文化传承学校
云南省教育系统先进单位

昆明市官渡区职业高级中学招生宣传系列二

发布时间: 2025-06-02

昆明市官渡区职业高级中学

招生宣传



学校介绍


昆明市官渡区职业高级中学是国家公办职业高中,国家重点中等职业学校、国家中等职业教育改革发展示范学校、云南省首批“双优”学校、云南省首批“3+4”中本贯通试点学校、云南省教育系统先进单位等,共获省级以上荣誉158项。

学校坐落于风景秀丽的昆明市经开区大石坝,建校于 1983 年,占地 265 亩,建筑面90800.61 ㎡。师资力量雄厚,现有教职工 221 人,其中“双师型”教师 94 人,国家、省、市、区级学科带头人、骨干教师、教坛新秀、名班主任、教学名师共计 72 人。

学校秉承“厚德、重技、励志、进取”的校训精神,践行“诚行天下,技通四海”的核心价值。设有高标准实训基地、运动场馆及6大文化广场。校内配备3个食堂(含回族食堂)、公寓式宿舍(独立卫浴、热水、洗衣机)、图书馆及生活超市,办学条件省内一流。



Admission Brochure



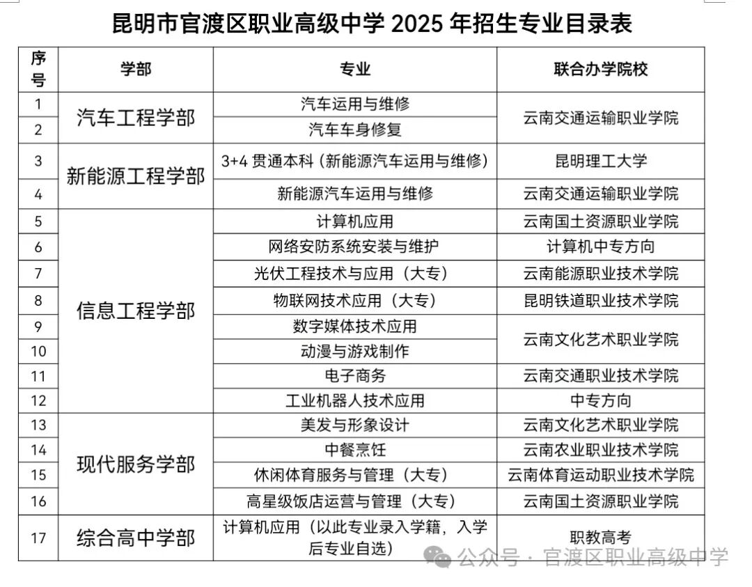
2025年招生专业目录表

                 Major List




专业介绍                           Professional Introduction



(新能源工程学部)


新能源汽车运用与维修

本专业学生系统学习新能源汽车构造原理、三电技术及充电设施维护等核心课程,培养具备扎实理论、实践能力和创新素养的技术人才,能胜任新能源汽车检测、维修、保养及技术支持等工作。联办大专院校:云南交通运输职业学院。



(汽车工程学部)


汽车运用与维修

本专业培养学生掌握汽车机械、电子、电气系统的结构与原理,具备汽车故障检测、诊断与维修的实践能力,了解混合动力车及智能网联汽车的基础技术。联办大专院校:云南交通运输职业学院。



汽车车身修复

本专业培养学生掌握汽车车身损伤修复、漆面处理、色彩调配等技术。学生系统学习现代汽车维修技术中的钣金校正、焊接、打磨、调漆、喷涂等核心技能,适应汽车维修、美容、保险定损等岗位需求。联办大专院校:云南交通运输职业学院。



(现代服务学部)


美发与形象设计

本专业旨在培养技艺精湛、富有创意的时尚精英。课程涵盖美容、美发、美妆、美甲等核心领域。毕业后可选择进入大型美发连锁机构、高端美容院、专业整形医院、知名婚纱影楼、大型化妆品公司、时尚美甲工作室等热门行业就业。联办大专院校:云南文化艺术职业学院。



中餐烹饪

本专业致力于培养符合餐饮行业需求的中等技术技能型人才,主要就业方向涵盖星级酒店、连锁餐饮、度假村、高级会所、远洋游轮等餐饮企业的厨师岗位,以及企事业单位食堂、医院的营养配餐师等,就业前景广阔,职业发展空间大。联办大专院校:云南农业职业技术学院。



休闲体育服务与管理

本专业共开设运动训练学、运动生理学、篮球、排球、足球等14门课程,学生系统掌握休闲体育基础理论、技能及管理知识,具备赛事组织、俱乐部运营及健康管理能力。就业方向:体育指导员、裁判员、教练员、运营岗向项目经理、俱乐部总监等。联办大专院校:云南体育运动职业技术学院。



高星级饭店运营与管理

本专业结合了旅游、酒店、管理等多个学科知识,旨在为饭店行业培养高素质、专业化管理人才。就业主要面向现代高星级饭店、主题饭店、大型会议中心、高档度假村、豪华游轮等单位从事前厅、客房、餐饮、康乐等部门的服务、运营与管理等工作。联办大专院校:云南国土资源职业学院。



昆明市官渡区职业高级中学职教活动月校园开放日预约参观信息表



咨询电话:0871-67207110      

余老师:13629449163

尹老师:15925144520

吕老师:18725169236

潘老师:17787104948

郑老师:18206824715

胡老师:13108766495

杨老师:18987451097

陈老师:18388299328

孙老师:18987174540        


学校地址:昆明市经开区大石坝(阿拉收费站斜对面)

学校网站:www.kmgdzz.com

学校抖音:kmsgdzz

学校快手:814110603



官职电话:0871-67207110
官职地址:昆明市东郊大石坝绕城高速阿拉收费站出口处
Copyright © www.kmgdzz.com www.kmgdzz.net, All Rights Reserved,昆明市官渡区职业高级中学滇ICP备11002361号-2滇公网安备 53011102000572号