昆明市官渡区职业高级中学
2024—2025学年下学期暑假
致家长的一封信
-暑假计划-
尊敬的家长朋友:
您好!伴随着学期末的结束,我校正式迎来暑假。为使学生度过一个安全、健康、充实、快乐的暑假,现将假期安全及注意事项和下学期开学的相关安排通知如下。
放假时间及开学有关安排
一、放假时间及开学有关安排
1.放假离校时间
离校时间:
(1)高一年级(全体):2025年7月1日下午18点前
(2)高二年级(除综合高中学部外):2025年7月3日下午18点前
(3)高二年级(综合高中学部):2025年7月18日下午18点前
备注:当天未能正常离校的学生将于第二天中午12点前全部离校。
社会实践:2025年7月7日-2025年7月18日(家长指导社会实践)
放假时间:
(1)新高二年级及新高三年级:2025年7月19日-2025年8月30日
(2)新高三年级(综合高中学部):2025年7月19日-2025年8月23日
2.开学安排
返校时间:
(1)新高二年级及新高三年级:2025年8月31日下午5点前报到注册,9月1日正常上课举行开学典礼。
(2)新高三年级(综合高中学部):2025年8月24日下午5点前报到注册,8月25日起正常上课。
(3)高一年级新生按录取通知书时间到校注册报到。
收费情况:学生住宿费175元/人/学期,体检费100元/生(代收费),教材费预计500元左右(根据不同专业据实代收)。
二、假期作业
时值假期,希望每位同学能够制定好暑假学习和生活计划,安排好每天的学习和生活,并按时完成假期作业。除此之外认真完成以下“四一”任务:
知:多读书,读好书,开阔视野。利用好假期时光认真阅读至少一本有关历史或传统文化的好书,并撰写一篇不少于600字的读书笔记(开学注册后由各学部收取电子版交学生发展中心,每班评选一名书香领读标兵)。
行:孝父母,敬长辈,厚植恩情。利用假期主动帮助父母做至少一件力所能及的事情,并发一条朋友圈打卡。
践:多运动,多实践,劳动光荣。利用假期时间进行至少一次有意义的社会实践、志愿服务或至少一次劳动,并于开学上交一份实践报告(开学注册后由各学部收取实践报告交学生发展中心,每班评选一名劳动实践标兵)。
悟:多动手,勤自律,提升自我。利用假期生活培养至少一个良好的习惯或一个积极的兴趣爱好。
三、切实做好孩子的安全教育工作,过一个平安的假期
1.教育孩子遵守交通法规,注意走路安全,坐车安全,防止交通意外事故的发生。
2.提醒孩子注意居家安全,防止煤气中毒、火灾等事故发生。
3.教育孩子注意饮食、个人卫生,不暴饮暴食,不食不洁食物,防止食物中毒。
4.增强孩子的防范意识,提高自救互救能力。严禁孩子私自或结伴到江、河、湖、海、池塘戏水,严防溺水事故的发生。
5. 在家勤通风,勤洗手,养成良好的作息习惯,不熬夜,勤锻炼。
四、加强法制教育,引导孩子过一个文明、健康的假期
1.教育孩子远离营业性网吧、游戏机室、歌舞厅等成人娱乐场所。
2.教育孩子文明上网,坚决拒绝色情、反动、恐怖等不健康网站。
3.严禁孩子吸烟、饮酒、赌博,严禁孩子接触毒品。
4.教育孩子不与不良人员、陌生人来往,不参与拉帮结派、封建迷信等活动。
5.增强孩子的法制意识和防盗、防骗意识,提高自我保护能力。
五、共建清廉学校,共创节约社会
我校以“崇清敬廉”为主题,实施校园润廉、干部勤廉、教师清廉、学生崇廉、家庭守廉的“五廉一体”工程,深入推进清廉学校建设。请各位家长正确引导孩子,提倡清廉生活,节制消费,不参与赌博,反对铺张浪费。在生活中要遵循“节约莫怠慢,积少成千万”,养成勤俭节约好习惯。同时利用好假期时间了解中国传统文化,多读书读好书,增强自身文化素养,争做新时代的好青年。
六、普法强基补短板
2022年4月20日,第十三届全国人民代表大会常务委员会第三十四次会议通过《中华人民共和国职业教育法》修订,自2022年5月1日起施行。这是该法自1996年颁布以来首次进行大修。
《中华人民共和国职业教育法》的修订推动了职业教育高质量发展,提高了劳动者素质和技术技能水平,促进了就业创业,对建设教育强国、人力资源强国和技能型社会,推进社会主义现代化建设具有重要意义。
职业教育前途广阔,大有可为,了解《中华人民共和国职业教育法》能够让我们更加理解“技能成才”,对未来的职业规划起到引领作用,请家长带领孩子利用假期时间了解和学习《中华人民共和国职业教育法》,从法律的角度切实体会职业教育的春天。
七、指导孩子合理安排学习、休息和活动时间,过一个祥和、充实的假期
学习是快乐的,也是辛苦的。暑假应充分休息,为下一学期的学习作准备。中学生是祖国的希望,亦是现代文明的传播者,我们应倡导过一个文明的暑假。
同时开学前,请家长务必检查督促孩子规范自己的仪容仪表,仪容仪表不符要求者,须整改合格方能办理报到入学手续。仪容仪表必须符合中学生守则和学校要求,具体如下:
发型要求:男女生发型符合学生身份,不允许烫发、染发。女生头发请扎起来,不允许披头散发。
仪容要求:须保持整洁自然,男女生一律不允许化妆,不允许佩戴任何首饰,不留长指甲,不涂指甲油。
服饰要求:穿着全套校服,整洁、朴素大方。
各位家长朋友们,请您切实依法行使监护人的责任,履行家庭教育的重要职责,教育子女重视安全,珍爱生命,防止一切不安全事故的发生,学校将与您一起共同为孩子健康成长尽心尽力。
昆明市官渡区职业高级中学
2025年6月27日
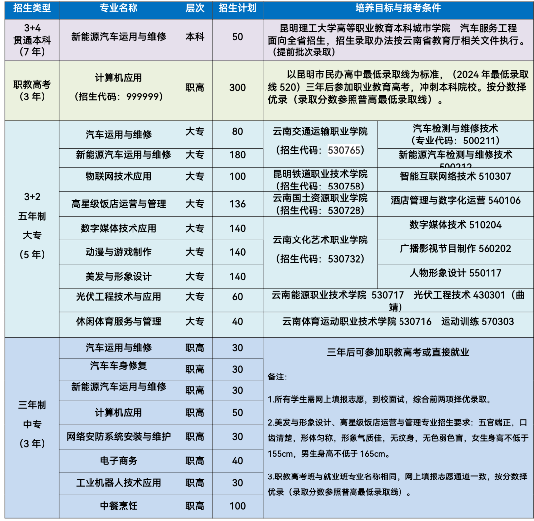
昆明市官渡区职业高级中学招生计划表
咨询电话:0871-67207110
余老师:13629449163
尹老师:15925144520
郑老师:18206824715
吕老师:18725169236
潘老师:17787104948
杨老师:18987451097
胡老师:13108766495
陈老师:18388299328
孙老师:18987174540
学校地址:昆明市经开区大石坝(阿拉收费站斜对面)
学校网站:www.kmgdzz.com
学校抖音:kmsgdzz
学校快手:814110603
-END-











