为促进昆明市官渡区职业高级中学发展,加强学校师资力量,现需面向社会公开招聘临聘教师 15人。现将相关事项公告如下:
一.学校简介
昆明市官渡区职业高级中学是国家公办职业高中,国家重点中等职业学校、国家中等职业教育改革发展示范学校、云南省首批“3+4”中本贯通试点学校、云南省首批双优学校、教育部职业教育信息化标杆学校建设单位。先后获云南省教育工作先进集体、云岭先锋育人红烛党建示范校、云南省平安校园等省级以上荣誉158项。
全日制在籍学生4502人,现有教职工224人,其中“双师型”教师94人,银龄教师5人,国家、省、市、区级学科带头人、骨干教师、教坛新秀、名班主任、教学名师共计72人。校园占地265亩,建筑面积9.08万平方米。花园式校园,空气清晰,丹霞似锦,美丽如画。
近三年,我校荣获国家级技能大赛奖项5项,学生获国家级荣誉33人次、省级荣誉392人次;承办省级技能大赛5届,连续四年获评省级“优秀组织奖”;获云南省教学成果奖一等奖(省内唯一获奖的中职学校)及全国“黄炎培杯”中华职业教育非遗创新大赛教学成果三等奖。
学校自综合高中班开设以来,成绩斐然。2022年本科上线率为50.4%;2023年本科上线率为60.8%,2024年本科上线率为69.7%,2025年本科上线率为60.6%,专科上线率100%,获得社会广泛认可。
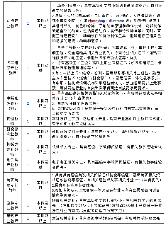
二.招聘岗位及人数
三.报名考试及相关事宜
1、报名渠道
应聘者按照我校的招聘条件及要求,自公告发布之日起至2025年7月30日下午17:00期间,扫描以下报考二维码进行相应信息填写,在2个工作日后学校将会通知符合要求者进行后续面试。
2、本次招聘不接受电话报名,所填材料信息将会保密。
四.面试相关事宜
筛选进入面试的将通过电话方式通知,请保证所留电话畅通。
1、内容及流程
(1) 试讲(占比70%):
内容:根据应聘学科,从学校指定教材中随机抽取课题,先备课之后进行试讲。
考察重点:教学目标明确性、教学方法适用性、课堂互动效果、专业知识准确性等。
(2) 教育教学情景答辩(占比30%):
内容:围绕教育理念、职业教育特点、课堂应急处理、个人职业规划等提问。
考察重点:逻辑思维能力、语言表达能力、职业认同感及应变能力。
五.薪酬待遇
经学校考核、正式聘用的教师享受以下待遇:
1、试用期两个月经考核合格后学校委托第三方签订正式劳动合同,购买“五险”;
2、提供高起点的专业发展平台、培训提升及事业成长渠道;
3、免费提供宿舍;
4、带薪寒暑假。
六.录用、考核办法
1、考核合格人员需提前到区级以上医院进行体检,携带体检报告到校办理相关入职手续。
2、新录用人员须提供政审材料。
3、对体检、考核(政审)不合格人员不予录用。
4.新录用人员实行试用期。
4.录用后,不按时报到者,取消录用资格。
学校地址:昆明市官渡区职业高级中学(昆明市官渡区大石坝阿拉收费站旁)咨询电话:陈老师13508898101
昆明市官渡区职业高级中学











