昆明市官渡区职业高级中学人工智能前端设备应用实训平台建设设备采购项目
一、招标条件
昆明市官渡区职业高级中学人工智能前端设备应用实训平台建设设备采购项目招选供应商事宜已获学校批准,项目资金来源为其他资金,招标人为昆明市官渡区职业高级中学,本项目已具备招标条件,招标方式为询价比选。
二、项目概况和招标范围
(一)项目名称:昆明市官渡区职业高级中学人工智能前端设备应用实训平台建设项目。
(二)项目概况:项目预算 50000.00 元,按照《昆明市官渡区职业高级中学人工智能前端设备应用实训平台建设方案)要求,做好平台建设工作。
(三)采购方式:询价比选。
(四)预算金额:50000.00 元。本次报价不得超过上述预算,否则对采购供应商的报价文件作无效投标处理。
(五)项目地点:昆明市官渡区职业高级中学。
三、投标人资格要求
询比供应商是指向采购人提供货物的法人、其他组织或者自然人。以下简称供应商。合格的供应商应符合政府采购法第二十二条规定的基本条件。
(一)一般资质条件
1.供应商具有独立承担民事责任能力,提供法人或其他组织的营业执照等证明材料、自然人的身份证明,经营范围包涵人工智能;
2.供应商具有良好的商业信誉和健全的财务会计制度,提供2023年度至今任意一年度的审计报告或财务报表(财务报表包含但不限于资产负债表、现金流量表、利润表)(若成立不足一年的企业则提供成立至今的财务会计报表;新成立的公司或自然人如无法提供相关材料,可提供基本账户的银行资信证明或者资金证明文件;若为个体工商户参与询价,则通过书面承诺满足政府采购法第二十二条规定);
3.具有履行合同所必需的设备和专业技术能力的承诺或证明材料;
4.供应商有依法缴纳税收和社会保障资金的良好记录,提供2024年9月至今期间的任意1个月的缴纳税收和社会保障资金的相关证明材料(新成立的公司按实际成立时间提供,若成立不足一月,可提供其他材料进行说明;依法免缴的,应提供依法免缴的相关证明文件;若为个体工商户参与询价,则通过书面承诺满足政府采购法第二十二条规定);
5.参加政府采购活动前三年内,在经营活动中没有重大违法记录(指供应商因违法经营受到刑事处罚或者责令停产停业、吊销许可证或者执照、较大数额罚款等行政处罚);
6.其他条件:截至响应文件递交截止时间,参加项目的供应商未被“信用中国”(www.creditchina.gov.cn)列入失信被执行人、重大税收违法失信主体、政府采购严重违法失信行为记录名单,未被中国政府采购网(www.ccgp.gov.cn)列入政府采购严重违法失信行为记录名单。(查询结果以采购人查询结果为准)。
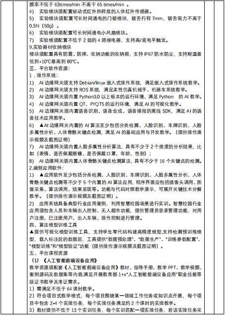
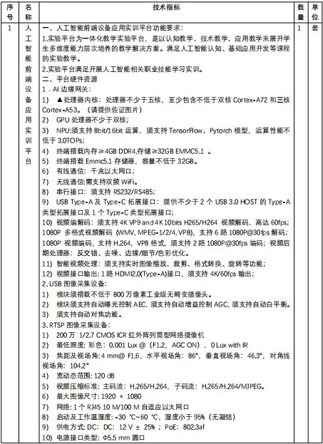
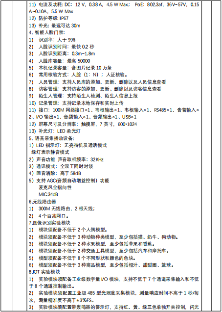
(二)技术要求
(三)其他有关说明
1. 与采购人存在利害关系可能影响本次采购活动公正性的法人、其他组织或者个人,不得参加。
2. 单位负责人为同一人或者存在控股、管理关系的不同单位,不得参加同一标段投标或者未划分标段的同一招标项目投标。
3. 超过询价文件截止时间提交的询价文件,恕不接收。
4. 询比费用:无论询比结果如何,供应商参与本项目询比的所有费用均应由供应商自行承担。
5. 本项目不允许联合体投标报价。
6. 其他不符合《中华人民共和国政府采购法》第二十二条规定条件的供应商,将拒绝其参与采购活动。
四、征询报名
(一)发布公告的媒介:《昆明市官渡区职业高级中学》公众号。
(二)报名时间:2025年9月26日9时00分起,2025年9月29日17时00分截止。
五、报价要求
本项目投标的报价及合同所有款项的支付均以人民币计算,采用总价包干形式进行报价(报价包含人工费、原材料费、管理费、税费、利润等项目开展所有过程中发生的相关伴随费用)。报价应是完成本次比选范围及服务期内所有工作的报价,并承担法定或合同约定的一切责任。合同一旦签订,在合同实施过程中不进行调整,不得以任何理由(含服务地点、难度等)予以重复,此合同价格在合同实施期间将不因工作量的变化而调整;报价应充分考虑由此可能产生的成本、装备购置、管理等所有相关费用,以上有关费用已包含在所报报价中,不另行支付。
六、报价文件的递交
(一)递交方式:在报名截止前将盖章纸质文件,密封盖章后递交至官渡区阿拉乡大石坝,昆明市官渡区职业高级中学。
(二)递交资料:投标人资格要求所需提供的内容、采购清单(附后)及报价(格式自拟)。
(三)联系人:郑老师15096604356
七、项目定标办法
本次采用的询价比选方式,将从报价、信誉要求等方面对采购供应商进行资格评定,根据符合资格的响应单位的报价,在“符合项目需求,且质量服务相等”的前提下确定最低价采购供应商。
本次开标会议需要项目负责人对项目方案进行阐述,请在标书上注明联系人及联系方式,开标会议时间、场地将以电话形式另行通知。
星标关注《官渡区职业高级中学》微信公号
精彩活动永不错过











